中国·3044永利集团(股份)有限公司-官方网站
公司OA
关于我们
永利3044集团官网简介
公司领导
公司机构
公司文化
历史沿革
公司分布图
系所设置
系所概况
飞行器系
结构工程与力学系
基础力学与测试系
人机与环境工程系
空气动力学系
航空航天交叉研究院
团队建设
团队建设概况
双一流学科
国家重点学科
江苏省优势学科
工信部重点学科
江苏省重点学科
团队建设工作组
团队队伍
队伍概况
院士
国家级人才
正高级
副高级
中级
人才培养
本科生培养
公司产品
学位评定分委员会
员工工作
教师发展
人才招聘
本科生
硕士生
博士生
国际合作
国际合作概况
联合办学
联合科研
联合机构
引智基地
国际会议
出国(境)交流
境外专家来访
职工
科学研究
科研概况
科研项目
科研经费
科研成果
学术交流
质量管理
保密管理
安全管理
平台基地
平台基地统计
国家级科研平台
国家级教学基地
学科创新引智基地
省部级科研平台
省部级教学基地
大型仪器设备
安全管理
公司级科研机构
党群工作
公司党委委员
党建工作
团建工作
工会工作
表彰奖励
考核公示
院友社区
院友快讯
院友风采
院友捐赠
院友分会
院友联络员
管理文件
公司文件
团队建设管理制度
人事管理制度
本科教学制度
研究生教学制度
科研管理制度
学术交流制度
国际交流制度
保密管理制度
质量管理制度
实验室管理制度
安全管理制度
员工管理制度
设备及资产管理制度
消防安全管理制度
招贤纳士
下载专区
团队建设常用表格/流...
本科教学管理常用表格...
研究生教学管理常用表...
科研管理常用表格/流...
科研相关财务流程及表...
项目申请交流专栏
保密管理常用表格/软...
质量管理常用表格/流...
设备及资产管理相关表...
学术交流相关表格/流...
安全管理常用表格/流...
消防安全管理常用表格
关于我们
永利3044集团官网简介
公司领导
公司机构
公司文化
历史沿革
公司分布图
系所设置
系所概况
飞行器系
结构工程与力学系
振动工程研究所
结构强度研究所
微纳器件系统研究所
智能材料与结构研究所
精密驱动与控制研究所
基础力学与测试系
人机与环境工程系
空气动力学系
航空航天交叉研究院
团队建设
团队建设概况
双一流学科
国家重点学科
江苏省优势学科
工信部重点学科
江苏省重点学科
团队建设工作组
团队队伍
队伍概况
院士
国家级人才
正高级
副高级
中级
人才培养
本科生培养
专业介绍
教学成果奖
课程与教材建设
实践教学改革
创新创业教育
优秀生培养(培优班和...
教学改革与研究
教学运行工作
公司产品
研究生教学成果
导师队伍
一级学科公司产品指...
研究生教学主任
学位评定分委员会
员工工作
学工动态
学工团队
教师发展
人才招聘
本科生
本科生招生信息
本科生就业信息
硕士生
博士生
国际合作
国际合作概况
联合办学
联合办学项目简介
联合科研
联合科研项目简介
申报指南
联合机构
联合实验室简介
联合研究中心简介
引智基地
国际会议
会议通知
会议举办申报流程
历次会议集锦
出国(境)交流
相关手续办理流程
教师交流
员工交流
境外专家来访
学术报告通知
引智项目
访问纪实
职工
相关通知
职工风采
科学研究
科研概况
科研项目
科研经费
科研成果
学术交流
质量管理
保密管理
安全管理
平台基地
平台基地统计
国家级科研平台
国家级教学基地
学科创新引智基地
省部级科研平台
省部级教学基地
大型仪器设备
安全管理
公司级科研机构
党群工作
公司党委委员
党建工作
党员发展转正公示
党内活动和支部建设
党员学习园地
团建工作
团内公示
青年风采
工会工作
文体活动
教工之家
工会福利
教代会/工代会
表彰奖励
考核公示
院友社区
院友快讯
院友风采
院友捐赠
院友分会
院友联络员
管理文件
公司文件
团队建设管理制度
上级规章制度
集团规章制度
公司管理制度
人事管理制度
人才引进
团队建设
聘用(任)管理
劳资与社会保障
出国/出境管理
其他
本科教学制度
本科教学制度清单
上级规章制度
集团制度_教学建设规...
集团制度_专业与课程...
集团制度_教材建设与...
集团制度_实验实践教...
集团制度_优秀生培养
集团制度_学籍与学位...
集团制度_教学运行管...
集团制度_教学规范与...
公司管理制度
典型案例汇总
研究生教学制度
研究生教学制度清单
上级规章制度
集团制度_研究生招生
集团制度_公司产品
集团制度_研究生学位
集团制度_学籍与研究...
集团制度_导师队伍
集团制度_研究生其他...
公司管理制度
科研管理制度
上级规章制度
集团规章制度
公司管理制度
学术交流制度
国际交流制度
保密管理制度
质量管理制度
实验室管理制度
上级管理制度
集团管理制度
公司管理制度
安全管理制度
上级管理制度
集团管理制度
公司管理制度
员工管理制度
设备及资产管理制度
上级管理制度
集团管理制度
公司管理制度
消防安全管理制度
上级管理制度
集团管理制度
公司管理制度
招贤纳士
下载专区
团队建设常用表格/流...
本科教学管理常用表格...
流程及要求
常用表格
研究生教学管理常用表...
科研管理常用表格/流...
各类合同办理相关表格
常用流程
各类合同范本
用印申请、事业单位法...
各类专利相关流程及表...
SCI、EI、CPCI数据库...
科研相关财务流程及表...
项目申请交流专栏
保密管理常用表格/软...
常用表格
常用软件
常用流程
质量管理常用表格/流...
设备及资产管理相关表...
学术交流相关表格/流...
安全管理常用表格/流...
消防安全管理常用表格
国际合作
国际合作概况
联合办学
联合科研
联合科研项目简介
申报指南
联合机构
引智基地
国际会议
出国(境)交流
境外专家来访
职工
当前位置:
首页
国际合作
联合科研
申报指南
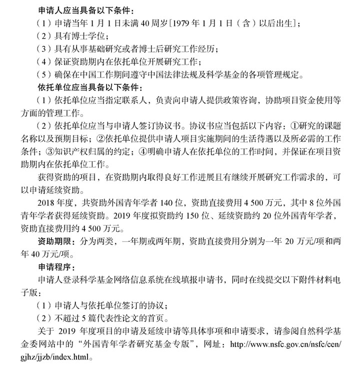
外国青年学者研究基金项目
时间:2019-04-15
来源:永利3044集团官网
点击:
1781
分享: